Главная Форум Файлы
Справка Сообщество Календарь Сообщения за день Поиск

Вернуться   Mafia-Game Forum > Mafia: The City Of Lost Heaven > Гараж
Расширенный поиск

Ответ
 
Опции темы Поиск в этой теме Опции просмотра
Старый 03.11.2021, 18:37   #41
User вне форума User
Аватар для User
Senior Member
Сообщений: 508
Репутация: 528
User is a glorious beacon of light User is a glorious beacon of light User is a glorious beacon of light User is a glorious beacon of light User is a glorious beacon of light User is a glorious beacon of light
Priest
Информация о репутации (User)
×
За активное участие в жизни форума и помощь пользователям вы можете получить очки репутации. За определённое количество очков репутации вам будет присвоенно соответствующее звание. Полученное звание всегда будет отображаться в нижней части области Вашего профиля, слева от сообщения.
Detective
0
Gangster
55
Thug
100
Judge
159
Enforcer
260
User / 528
Priest
396
Snitch
780
Hitman
800
Councilor
1200
Deputy
2501
Overseer
4896
Press
6020
Don
20000
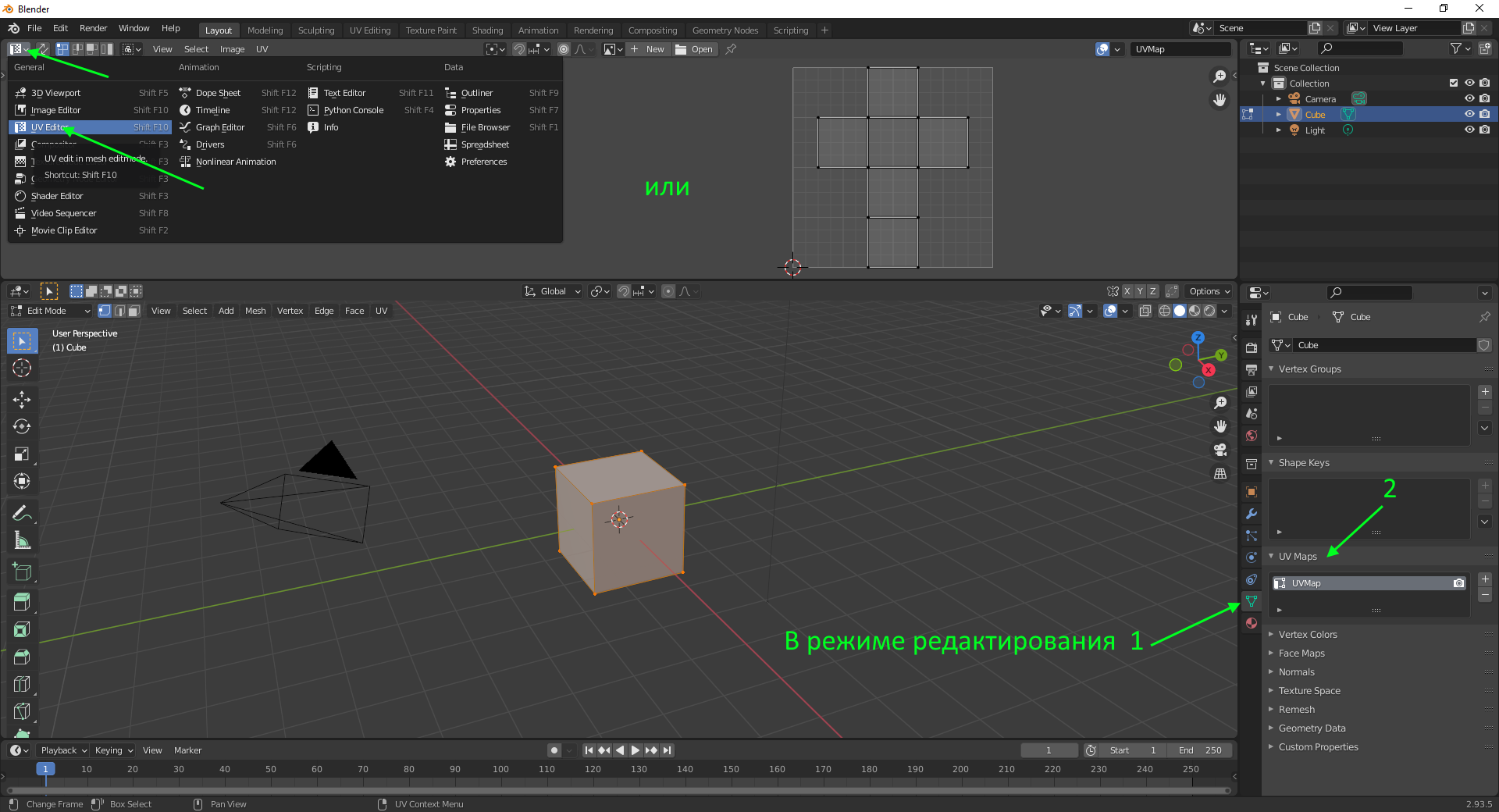
Как в Blender проверить наличие UV у модели\объекта?
цитата
Старый 04.11.2021, 03:10   #42
Adilka вне форума Adilka
Аватар для Adilka
КАУНТАЧ ENJOYER
Сообщений: 1,040
Репутация: 1109
Adilka has much to be proud of Adilka has much to be proud of Adilka has much to be proud of Adilka has much to be proud of Adilka has much to be proud of Adilka has much to be proud of Adilka has much to be proud of Adilka has much to be proud of Adilka has much to be proud of
Hitman
Информация о репутации (Adilka)
×
За активное участие в жизни форума и помощь пользователям вы можете получить очки репутации. За определённое количество очков репутации вам будет присвоенно соответствующее звание. Полученное звание всегда будет отображаться в нижней части области Вашего профиля, слева от сообщения.
Detective
0
Gangster
55
Thug
100
Judge
159
Enforcer
260
Priest
396
Snitch
780
Adilka / 1109
Hitman
800
Councilor
1200
Deputy
2501
Overseer
4896
Press
6020
Don
20000
Цитата:
Сообщение от User Посмотреть сообщение
Как в Blender проверить наличие UV у модели\объекта?
Вот так
Миниатюры
Нажмите на изображение для увеличения
Название: 1.png
Просмотров: 2470
Размер:	434.2 Кб
ID:	1910  
цитата
Поблагодарил:
User (04.11.2021)
Старый 04.11.2021, 11:12   #43
User вне форума User
Аватар для User
Senior Member
Сообщений: 508
Репутация: 528
User is a glorious beacon of light User is a glorious beacon of light User is a glorious beacon of light User is a glorious beacon of light User is a glorious beacon of light User is a glorious beacon of light
Priest
Информация о репутации (User)
×
За активное участие в жизни форума и помощь пользователям вы можете получить очки репутации. За определённое количество очков репутации вам будет присвоенно соответствующее звание. Полученное звание всегда будет отображаться в нижней части области Вашего профиля, слева от сообщения.
Detective
0
Gangster
55
Thug
100
Judge
159
Enforcer
260
User / 528
Priest
396
Snitch
780
Hitman
800
Councilor
1200
Deputy
2501
Overseer
4896
Press
6020
Don
20000
Цитата:
Сообщение от Adilka Посмотреть сообщение
Вот так
Спасибо шеф !
цитата
Поблагодарил:
Adilka (04.11.2021)
Ответ


Ваши права в разделе
Вы не можете создавать новые темы
Вы не можете отвечать в темах
Вы не можете прикреплять вложения
Вы не можете редактировать свои сообщения

BB коды Вкл.
Смайлы Вкл.
[IMG] код Вкл.
HTML код Выкл.

Быстрый переход

Регистрация
×
Чтобы оставлять на форуме Mafia-Game Forum сообщения, необходимо сначала зарегистрироваться.
Пожалуйста, укажите ваше имя пользователя, адрес электронной почты и прочую обязательную информацию о себе в форме ниже.
Имя:
Пароль / Адрес электронной почты
Пароль:
Подтвердите пароль:
Адрес электронной почты:
Подтвердите адрес:
Реферер
Если вы пришли на этот форум по совету одного из участников, то, пожалуйста, введите его имя пользователя.
Реферер:
Время на форуме может быть выставлено в соответствии с тем, где вы находитесь. Выберите свой часовой пояс из списка ниже.
Учитывать переход на летнее или зимнее время (DST).
Получать электронные письма
Время от времени администрация может посылать вам сообщения по электронной почте.

Если вы не хотите получать эти сообщения, отключите эту опцию.
Разрешить другим участникам писать вам по электронной почте.
Правила форума

Текущее время: 18:24. Часовой пояс GMT +3.

Powered by vBulletin® Version 3.8.11 Release Candidate 2
Copyright ©2000 - 2026, vBulletin Solutions Inc. Перевод: zCarot (VK2425)